EN
电话联系
在线留言
发送邮件
企业地址
联系我们:
联系人: 湖南警安
电话:0731-86781111
经理
点击这里给我发消息
销售
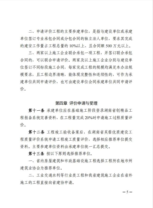
点击这里给我发消息
还可输入字符200(限制字符200)
新闻资讯News

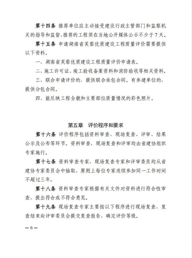
湖南省建筑业协会关于印发《湖南省芙蓉优质建设工程质量评价管理办法》的通知!

发布时间:2025-06-26 19:29:06发布人:浏览次数:


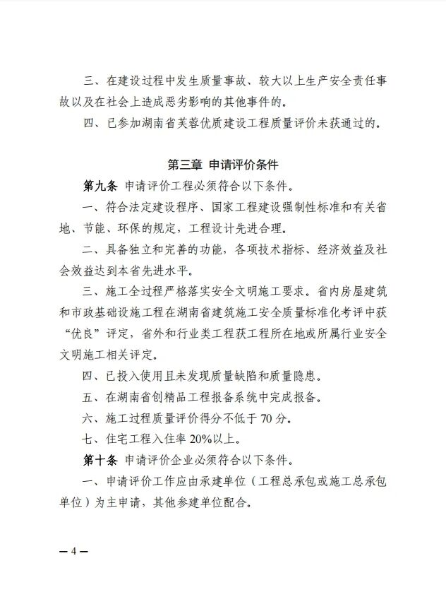
关于印发《湖南省芙蓉优质建设工程质量评价管理办法》的通知

湘建协〔2025〕9号

各市、州建筑业协会,各有关单位:

为全面贯彻落实新发展理念,促进建筑施工企业提高全过程质量管控意识和管理水平,推动我省建筑业高质量发展,规范湖南省芙蓉优质建设工程质量评价工作,我会制定了《湖南省芙蓉优质建设工程质量评价管理办法》,现予以印发,请认真组织实施。


附件:湖南省芙蓉优质建设工程质量评价管理办法

湖南省建筑业协会

2025年5月8日





图片
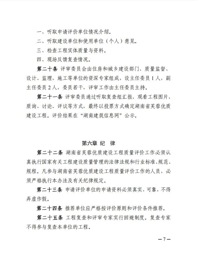
图片
图片
图片
图片
图片
图片
图片




—— END ——


新闻资讯

警安要闻
行业资讯

0731-86781111

扫一扫 关注微信公众号

地址:湖南长沙市开福区青竹湖街道青竹湖大道769号军民融合科技城C组团C1 栋 技术支持:创世网络 备案号:湘ICP备14005420号-2 版权内容:华体会手机网页版有限公司 共享盘